Kaiyun(开云中国·电竞官方网站)电竞科技有限公司

您好!欢迎访问开云电竞科技有限公司官方网站!

营业时间
MON-SAT 9:00-18:00

全国服务热线
400-0817-830

公司门店地址
安徽省合肥市庐阳区临泉路4888号朗峰大厦1幢1-728

新闻资讯

神经环路应用(15):微型内镜钙成像技术及案例解析

来源:网络日期:2025-10-17 浏览:

  微型内镜钙成像技术是一种用于在活体动物体内,对神经元活动进行实时、动态监测的重要技术手段,在神经科学研究领域应用广泛。

  神经元在活动时,细胞外的钙离子会通过细胞膜上的离子通道流入细胞内,使得细胞内的钙离子浓度发生变化。微内镜钙成像技术就是利用能够与钙离子结合,并在结合后发出荧光信号的钙指示剂(如 GCaMP 系列蛋白)。当神经元活动增强,细胞内钙离子浓度升高,钙指示剂与钙离子结合后荧光强度增加,通过检测荧光强度的变化,就能间接反映神经元的活动情况。

  GRIN 透镜(梯度折射率透镜):具有渐变的折射率,能够将组织深处的荧光信号高效地传输到外部探测器。它体积微小,可以植入到动物脑内特定脑区,减少对动物正常生理活动的干扰,便于对自由活动状态下的动物神经元进行成像。

  岛叶皮层参与调控多种社会行为,但其抑制性神经环路的作用及机制尚不清楚。微内镜钙成像技术可实现对大鼠无颗粒岛叶皮层(aIC)中小白蛋白阳性中间神经元(PVINs)和锥体细胞(PNs)在自由活动状态下的钙活性记录。

  采用 8-15 周龄雄性 PV-Cre大鼠(C57BL/6 遗传背景),其中 PV-Cre 大鼠用于特异性标记 PVINs;另使用白化 C57BL/6N 大鼠作为 HC 测试中的社交刺激物(便于与黑色受试大鼠区分,提升行为分析准确性)。

  麻醉与固定:大鼠用异氟烷麻醉(诱导浓度 4.5%,维持浓度 1.6%),固定于立体定位仪,头部剃毛并消毒后做颅骨切开术。

  注射坐标:针对 aIC 区域设定坐标GRIN 透镜植入,确保透镜尖端刚好位于病毒注射位点上方避免损伤神经元。病毒注射完成后插入 GRIN 透镜并用牙科水泥固定透镜,在将 GRIN 透镜精确植入到目标脑区上方,使其能够收集到该脑区的荧光信号并使用牙科水泥等材料将透镜固定在动物颅骨上。术后单独饲养大鼠至少 4 周以完成病毒表达与术后恢复。

  在动物从手术恢复后,将微型头戴式显微镜安装在动物头部,连接好光源、探测器等设备。当动物进行各种行为活动(如社交互动、运动等)时,开启设备采集荧光信号,同时可以同步记录动物的行为视频,以便后续将神经元活动与行为建立关联。

神经环路应用(15):微型内镜钙成像技术及案例解析(图1)

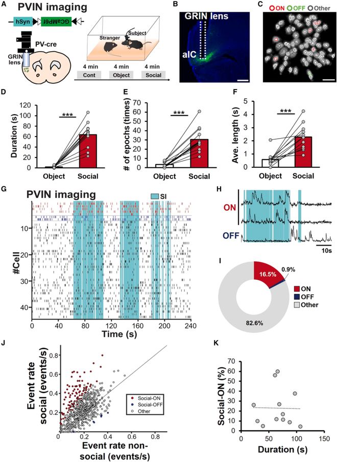
  为了探究无颗粒岛叶皮层中小清蛋白中间神经元在社会行为中的作用,首先利用微型内窥镜钙成像技术,在小鼠进行巢穴探索测试时记录其神经元活动。

  实验中,一只雄性小鼠头部安装荧光显微镜,先在空的测试箱中自由探索4分钟,随后与一个新物体互动4分钟,最后再与一只新的雄性小鼠互动4分钟。行为学实验设置对照、物体探索、社交互动三个各 4 分钟的阶段以观察大鼠与陌生大鼠互动时 PVINs 的活性。

  从脑组织切片荧光成像可见,病毒成功标记 aIC 区域的 PVINs。对识别出的 PVINs 细胞分类统计,16.5% 为社交互动时活性增强的 Social-ON 细胞,0.9% 为活性降低的 Social-OFF 细胞,82.6% 为无明显社交相关性活性的 Other 细胞。行为指标统计显示,大鼠社交互动时长、次数及单次平均时长均显著高开云电竞官网于物体探索,说明其对社交刺激更关注。PVINs 钙活性时间序列图和细胞钙活性轨迹图直观呈现,社交时段部分 Social-ON 细胞活性升高,Social-OFF 细胞活性降低。进一步的散点图分析表明,Social-ON 细胞社交期事件率显著高于非社交期,Social-OFF 细胞相反且 Social-ON 细胞占比不随社交时长增加而持续升高,提示其作用并非简单的 “时长依赖”。

  高时空分辨率:能够在毫秒级时间尺度和微米级空间尺度上,实时监测神经元的活动,精确捕捉神经元的放电动态和神经元群体之间的相互作用。

  细胞特异性:通过基因转导技术可以特异性标记某一类神经元,有助于研究特定神经元群体在复杂生理和病理过程中的作用机制。

  在体、动态监测:可以在动物自由活动状态下进行长时间的连续监测,获取自然行为状态下神经元的活动信息,更贴近生理真实情况。

  脑声小店基于深度科研洞察,专注为动物实验提供简器械·精实验解决方案。我们突破高精设备局限,开发手工定制化仪器及配件,通过科研巧思将基础工具转化为创新实验方案。产品涵盖行为学装置、操作辅助工具等,使实验室在保持操作简效的同时,实现精细化数据采集,助力科研人员以创造性思维发掘简易仪器的潜在科研价值。

  特别声明:以上内容(如有图片或视频亦包括在内)为自媒体平台“网易号”用户上传并发布,本平台仅提供信息存储服务。

  江西中医药大学通报附属医院采购项目“300万元预算1000元中标”:已暂停,开展调查

  雷军:汽车安全是基础,共同抵制网络水军和黑公关,营造积极向上的产业发展环境

  “榜一大哥”正式起诉旺仔小乔,要求全额返还80万打赏!曾一周刷了24个嘉年华

  NBA球队最新估值:勇士113.3亿连续5年领跑 火箭第10开拓者第24

  1场假球5000万!曝深圳6年前砸钱买武汉输 李铁为李玮锋踢了个4-4

  小米集团再出招!REDMI K90系列提档十月,Pro Max版来袭!

  全球首次!万元相机置换OPPO Find X9 Pro:OPPO最高补贴1400元

新闻资讯 丨NEWS

联系方式丨CONTACT

  • 全国热线:400-0817-830
  • 传真热线:0550-2307055
  • 业务咨询:400-0817-830
  • 企业邮箱:2487677915@qq.com
首页
电话
短信
联系