Kaiyun(开云中国·电竞官方网站)电竞科技有限公司

您好!欢迎访问开云电竞科技有限公司官方网站!

营业时间
MON-SAT 9:00-18:00

全国服务热线
400-0817-830

公司门店地址
安徽省合肥市庐阳区临泉路4888号朗峰大厦1幢1-728

新闻资讯

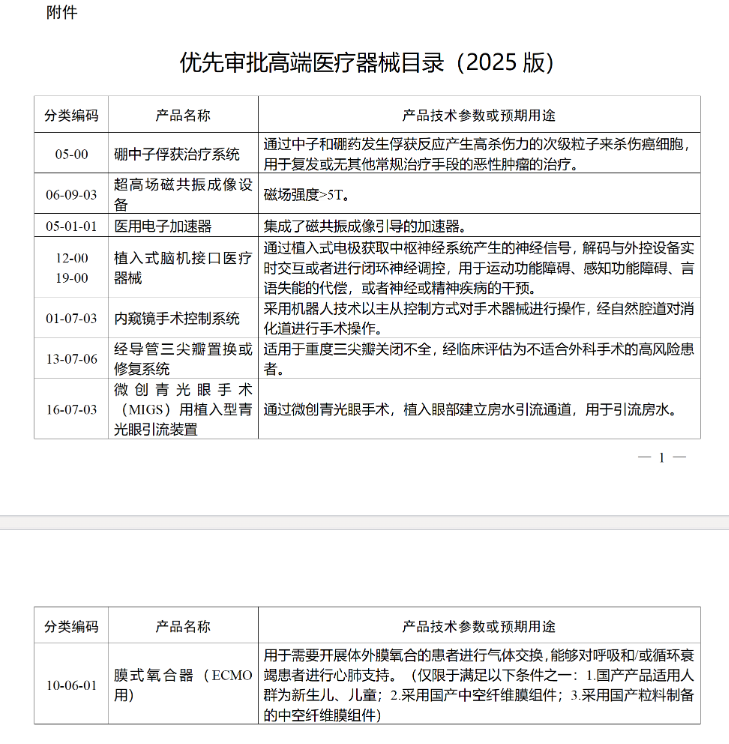
硼中子俘获治疗系统、植入式脑机接口在列!2025版优先审批高端医疗器械目录出炉

来源:网络日期:2026-01-01 浏览:

  中国经济网北京12月31日讯(记者 郭文培)近期国家药监局公布了《优先审批高端医疗器械目录(2025版)》(下称《目录》),将硼中子俘获治疗系统、超高场磁共振成像设备、医用电子加速器、植入式脑机接口医疗器械等8款覆盖多个高复杂度医疗赛道的产品纳入优先审批范围,为高端创新器械上市提速。

  据悉,国家药监局对《目录》中的医疗器械注册申请按照《医疗器械注册与备案管理办法》第七十三条第(三)项情形实施优先审批。同时,国家药监局医疗器械技术审评中心按程序对《目录》产品注册申请材料进行审核。审核拟定予以优先审批的,公示审核结果无异议后进入优先审批程序;审核拟定不予优先审批的,告知注册申请人原因并按常规开云电竞官网程序办理。

硼中子俘获治疗系统、植入式脑机接口在列!2025版优先审批高端医疗器械目录出炉(图1)

  (一)诊断或者治疗罕见病、恶性肿瘤且具有明显临床优势,诊断或者治疗老年人特有和多发疾病且目前尚无有效诊断或者治疗手段,专用于儿童且具有明显临床优开云电竞官网势,或者临床急需且在我国尚无同品种产品获准注册的医疗器械;

新闻资讯 丨NEWS

联系方式丨CONTACT

  • 全国热线:400-0817-830
  • 传真热线:0550-2307055
  • 业务咨询:400-0817-830
  • 企业邮箱:2487677915@qq.com
首页
电话
短信
联系